QAbstractItemModel Class Reference

[ QtCore module]

The QAbstractItemModel class provides the abstract interface for item model classes. 更多...

继承 QObject .

Inherited by QAbstractListModel , QAbstractProxyModel , QAbstractTableModel , QDirModel , QFileSystemModel , QHelpContentModel , QProxyModel and QStandardItemModel .

方法

Qt Signals


详细描述

The QAbstractItemModel class provides the abstract interface for item model classes.

The QAbstractItemModel class defines the standard interface that item models must use to be able to interoperate with other components in the model/view architecture. It is not supposed to be instantiated directly. Instead, you should subclass it to create new models.

QAbstractItemModel 类是一种 模型/视图类 且属于 Qt 的 模型/视图框架 .

If you need a model to use with a QListView QTableView , you should consider subclassing QAbstractListModel or QAbstractTableModel instead of this class.

The underlying data model is exposed to views and delegates as a hierarchy of tables. If you do not make use of the hierarchy, then the model is a simple table of rows and columns. Each item has a unique index specified by a QModelIndex .

Every item of data that can be accessed via a model has an associated model index. You can obtain this model index using the index () function. Each index may have a sibling () index; child items have a parent () index.

Each item has a number of data elements associated with it and they can be retrieved by specifying a role (see Qt.ItemDataRole ) to the model's data () function. Data for all available roles can be obtained at the same time using the itemData () 函数。

Data for each role is set using a particular Qt.ItemDataRole . Data for individual roles are set individually with setData (), or they can be set for all roles with setItemData ().

Items can be queried with flags () (see Qt.ItemFlag ) to see if they can be selected, dragged, or manipulated in other ways.

If an item has child objects, hasChildren () 返回 true for the corresponding index.

The model has a rowCount () and a columnCount () for each level of the hierarchy. Rows and columns can be inserted and removed with insertRows (), insertColumns (), removeRows (),和 removeColumns ().

The model emits signals to indicate changes. For example, dataChanged () 是 emitted whenever items of data made available by the model are changed. Changes to the headers supplied by the model cause headerDataChanged () to be emitted. If the structure of the underlying data changes, the model can emit layoutChanged () 到 indicate to any attached views that they should redisplay any items shown, taking the new structure into account.

The items available through the model can be searched for particular data using the match () 函数。

To sort the model, you can use sort ().

子类化

注意: Some general guidelines for subclassing models are available in the Model Subclassing Reference .

When subclassing QAbstractItemModel, at the very least you must implement index (), parent (), rowCount (), columnCount (),和 data (). These functions are used in all read-only models, and form the basis of editable models.

You can also reimplement hasChildren () to provide special behavior for models where the implementation of rowCount () is expensive. This makes it possible for models to restrict the amount of data requested by views, and can be used as a way to implement lazy population of model data.

To enable editing in your model, you must also implement setData (),和 reimplement flags () 到 ensure that ItemIsEditable is returned. You can also reimplement headerData () 和 setHeaderData () 到 control the way the headers for your model are presented.

dataChanged () 和 headerDataChanged () signals must be emitted explicitly when reimplementing the setData () 和 setHeaderData () functions, respectively.

Custom models need to create model indexes for other components to use. To do this, call createIndex () 采用 suitable row and column numbers for the item, and an identifier for it, either as a pointer or as an integer value. The combination of these values must be unique for each item. Custom models typically use these unique identifiers in other reimplemented functions to retrieve item data and access information about the item's parents and children. See the 简单树模型范例 for more information about unique identifiers.

It is not necessary to support every role defined in Qt.ItemDataRole . Depending on the type of data contained within a model, it may only be useful to implement the data () function to return valid information for some of the more common roles. Most models provide at least a textual representation of item data for the Qt.DisplayRole , and well-behaved models should also provide valid information for the Qt.ToolTipRole and Qt.WhatsThisRole . Supporting these roles enables models to be used with standard Qt views. However, for some models that handle highly-specialized data, it may be appropriate to provide data only for user-defined roles.

Models that provide interfaces to resizable data structures can provide implementations of insertRows (), removeRows (), insertColumns (),and removeColumns (). When implementing these functions, it is important to notify any connected views about changes to the model's dimensions both before and after they occur:

private signals that these functions emit give attached components the chance to take action before any data becomes unavailable. The encapsulation of the insert and remove operations with these begin and end functions also enables the model to manage persistent model indexes correctly. If you want selections to be handled properly, you must ensure that you call these 函数。 If you insert or remove an item with children, you do not need to call these functions for the child items. In other words, the parent item will take care of its child items.

To create models that populate incrementally, you can reimplement fetchMore () 和 canFetchMore (). If the reimplementation of fetchMore () adds rows to the model, beginInsertRows() and endInsertRows() must be called.


方法文档编制

QAbstractItemModel.__init__ ( self , QObject   parent  = None)

parent argument, if not None, causes self to be owned by Qt instead of PyQt.

Constructs an abstract item model with the given parent .

QAbstractItemModel.beginInsertColumns ( self , QModelIndex   parent , int  first , int  last )

Begins a column insertion operation.

When reimplementing insertColumns () in a subclass, you must call this function before inserting data into the model's underlying data store.

parent index corresponds to the parent into which the new columns are inserted; first and last are the column numbers of the new columns will have after they have been inserted.

Inserting columns Specify the first and last column numbers for the span of columns you want to insert into an item in a model.

For example, as shown in the diagram, we insert three columns before column 4, so first is 4 and last is 6:

 beginInsertColumns(parent, 4, 6);
						

This inserts the three new columns as columns 4, 5, and 6.

Appending columns To append columns, insert them after the last column.

For example, as shown in the diagram, we append three columns to a collection of six existing columns (ending in column 5), so first is 6 and last is 8:

 beginInsertColumns(parent, 6, 8);
						

This appends the two new columns as columns 6, 7, and 8.

注意: This function emits the columnsAboutToBeInserted () signal which connected views (or proxies) must handle before the data is inserted. Otherwise, the views may end up in an invalid 状态。

另请参阅 endInsertColumns ().

QAbstractItemModel.beginInsertRows ( self , QModelIndex   parent , int  first , int  last )

Begins a row insertion operation.

When reimplementing insertRows () in a subclass, you must call this function before inserting data into the model's underlying data store.

parent index corresponds to the parent into which the new rows are inserted; first and last are the row numbers that the new rows will have after they have been inserted.

Inserting rows Specify the first and last row numbers for the span of rows you want to insert into an item in a model.

For example, as shown in the diagram, we insert three rows before row 2, so first is 2 and last is 4:

 beginInsertRows(parent, 2, 4);
						

This inserts the three new rows as rows 2, 3, and 4.

Appending rows To append rows, insert them after the last row.

For example, as shown in the diagram, we append two rows to a collection of 4 existing rows (ending in row 3), so first is 4 and last is 5:

 beginInsertRows(parent, 4, 5);
						

This appends the two new rows as rows 4 and 5.

注意: This function emits the rowsAboutToBeInserted () signal which connected views (or proxies) must handle before the data is inserted. Otherwise, the views may end up in an invalid 状态。

另请参阅 endInsertRows ().

bool QAbstractItemModel.beginMoveColumns ( self , QModelIndex   sourceParent , int  sourceFirst , int  sourceLast , QModelIndex   destinationParent , int  destinationColumn )

Begins a column move operation.

When reimplementing a subclass, this method simplifies moving entities in your model. This method is responsible for moving persistent indexes in the model, which you would otherwise be required to do yourself. Using beginMoveRows and endMoveRows is an alternative to emitting layoutAboutToBeChanged and layoutChanged directly along with changePersistentIndexes. layoutAboutToBeChanged is emitted by this method for compatibility reasons.

sourceParent index corresponds to the parent from which the columns are moved; sourceFirst and sourceLast are the first and last column numbers of the columns to be moved. The destinationParent index corresponds to the parent into which those columns are moved. The destinationChild is the column to which the columns will be moved. That is, the index at column sourceFirst in sourceParent will become column destinationChild in destinationParent , followed by all other columns up to sourceLast .

However, when moving columns down in the same parent ( sourceParent and destinationParent are equal), the columnss will be placed before the destinationChild index. That is, if you wish to move columns 0 and 1 so they will become columns 1 and 2, destinationChild should be 3. In this case, the new index for the source column i (which is between sourceFirst and sourceLast ) is equal to (destinationChild-sourceLast-1+i) .

注意:若 sourceParent and destinationParent are the same, you must ensure that the destinationChild is not within the range of sourceFirst and sourceLast + 1. You must also ensure that you do not attempt to move a column to one of its own children or ancestors. This method returns false if either condition is true, in which case you should abort your move operation.

该函数在 Qt 4.6 引入。

另请参阅 endMoveColumns ().

bool QAbstractItemModel.beginMoveRows ( self , QModelIndex   sourceParent , int  sourceFirst , int  sourceLast , QModelIndex   destinationParent , int  destinationRow )

Begins a row move operation.

When reimplementing a subclass, this method simplifies moving entities in your model. This method is responsible for moving persistent indexes in the model, which you would otherwise be required to do yourself. Using beginMoveRows and endMoveRows is an alternative to emitting layoutAboutToBeChanged and layoutChanged directly along with changePersistentIndexes. layoutAboutToBeChanged is emitted by this method for compatibility reasons.

sourceParent index corresponds to the parent from which the rows are moved; sourceFirst and sourceLast are the first and last row numbers of the rows to be moved. The destinationParent index corresponds to the parent into which those rows are moved. The destinationChild is the row to which the rows will be moved. That is, the index at row sourceFirst in sourceParent will become row destinationChild in destinationParent , followed by all other rows up to sourceLast .

However, when moving rows down in the same parent ( sourceParent and destinationParent are equal), the rows will be placed before the destinationChild index. That is, if you wish to move rows 0 and 1 so they will become rows 1 and 2, destinationChild should be 3. In this case, the new index for the source row i (which is between sourceFirst and sourceLast ) is equal to (destinationChild-sourceLast-1+i) .

注意:若 sourceParent and destinationParent are the same, you must ensure that the destinationChild is not within the range of sourceFirst and sourceLast + 1. You must also ensure that you do not attempt to move a row to one of its own children or ancestors. This method returns false if either condition is true, in which case you should abort your move operation.

Moving rows to another parent Specify the first and last row numbers for the span of rows in the source parent you want to move in the model. Also specify the row in the destination parent to move the span to.

For example, as shown in the diagram, we move three rows from row 2 to 4 in the source, so sourceFirst is 2 and sourceLast is 4. We move those items to above row 2 in the destination, so destinationChild is 2.

 beginMoveRows(sourceParent, 2, 4, destinationParent, 2);
						

This moves the three rows rows 2, 3, and 4 in the source to become 2, 3 and 4 in the destination. Other affected siblings are displaced accordingly.

Moving rows to append to another parent To append rows to another parent, move them to after the last row.

For example, as shown in the diagram, we move three rows to a collection of 6 existing rows (ending in row 5), so destinationChild is 6:

 beginMoveRows(sourceParent, 2, 4, destinationParent, 6);
						

This moves the target rows to the end of the target parent as 6, 7 and 8.

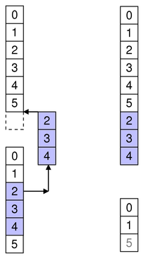
Moving rows in the same parent up To move rows within the same parent, specify the row to move them to.

For example, as shown in the diagram, we move one item from row 2 to row 0, so sourceFirst and sourceLast are 2 and destinationChild 为 0。

 beginMoveRows(parent, 2, 2, parent, 0);
						

Note that other rows may be displaced accordingly. Note also that when moving items within the same parent you should not attempt invalid or no-op moves. In the above example, item 2 is at row 2 before the move, so it can not be moved to row 2 (where it is already) or row 3 (no-op as row 3 means above row 3, where it is already)

Moving rows in the same parent down To move rows within the same parent, specify the row to move them to.

For example, as shown in the diagram, we move one item from row 2 to row 4, so sourceFirst and sourceLast are 2 and destinationChild is 4.

 beginMoveRows(parent, 2, 2, parent, 4);
						

Note that other rows may be displaced accordingly.

该函数在 Qt 4.6 引入。

另请参阅 endMoveRows ().

QAbstractItemModel.beginRemoveColumns ( self , QModelIndex   parent , int  first , int  last )

Begins a column removal operation.

When reimplementing removeColumns () in a subclass, you must call this function before removing data from the model's underlying data store.

parent index corresponds to the parent from which the new columns are removed; first and last are the column numbers of the first and last columns to be removed.

Removing columns Specify the first and last column numbers for the span of columns you want to remove from an item in a model.

For example, as shown in the diagram, we remove the three columns from column 4 to column 6, so first is 4 and last is 6:

 beginRemoveColumns(parent, 4, 6);
						

注意: This function emits the columnsAboutToBeRemoved () signal which connected views (or proxies) must handle before the data is removed. Otherwise, the views may end up in an invalid 状态。

另请参阅 endRemoveColumns ().

QAbstractItemModel.beginRemoveRows ( self , QModelIndex   parent , int  first , int  last )

Begins a row removal operation.

When reimplementing removeRows () in a subclass, you must call this function before removing data from the model's underlying data store.

parent index corresponds to the parent from which the new rows are removed; first and last are the row numbers of the rows to be removed.

Removing rows Specify the first and last row numbers for the span of rows you want to remove from an item in a model.

For example, as shown in the diagram, we remove the two rows from row 2 to row 3, so first is 2 and last is 3:

 beginRemoveRows(parent, 2, 3);
						

注意: This function emits the rowsAboutToBeRemoved () signal which connected views (or proxies) must handle before the data is removed. Otherwise, the views may end up in an invalid 状态。

另请参阅 endRemoveRows ().

QAbstractItemModel.beginResetModel ( self )

Begins a model reset operation.

A reset operation resets the model to its current state in any attached views.

注意: Any views attached to this model will be reset as well.

When a model is reset it means that any previous data reported from the model is now invalid and has to be queried for again. This also means that the current item and any selected items will become 无效的。

When a model radically changes its data it can sometimes be easier to just call this function rather than emit dataChanged () to inform other components when the underlying data source, or its structure, 已改变。

You must call this function before resetting any internal data structures in your model or proxy model.

该函数在 Qt 4.6 引入。

另请参阅 modelAboutToBeReset (), modelReset (),和 endResetModel ().

QModelIndex QAbstractItemModel.buddy ( self , QModelIndex   index )

Returns a model index for the buddy of the item represented by index . When the user wants to edit an item, the view will call this function to check whether another item in the model should be edited instead. Then, the view will construct a delegate using the model index returned by the buddy item.

The default implementation of this function has each item as its own buddy.

bool QAbstractItemModel.canFetchMore ( self , QModelIndex   parent )

Returns true if there is more data available for parent ; otherwise returns false.

The default implementation always returns false.

If canFetchMore() returns true, QAbstractItemView will call fetchMore (). However, the fetchMore () function is only called when the model is being populated incrementally.

另请参阅 fetchMore ().

QAbstractItemModel.changePersistentIndex ( self , QModelIndex   from , QModelIndex   to )

改变 QPersistentModelIndex that is equal to the given from model index to the given to model index.

If no persistent model index equal to the given from model index was found, nothing is changed.

另请参阅 persistentIndexList () and changePersistentIndexList ().

QAbstractItemModel.changePersistentIndexList ( self , list-of-QModelIndex  from , list-of-QModelIndex  to )

Changes the QPersistentModelIndexes that is equal to the indexes 以给定 from model index list to the given to model index list.

If no persistent model indexes equal to the indexes in the given from model index list was found, nothing is changed.

该函数在 Qt 4.1 引入。

另请参阅 persistentIndexList () and changePersistentIndex ().

int QAbstractItemModel.columnCount ( self , QModelIndex   parent  = QModelIndex())

This method is abstract and should be reimplemented in any sub-class.

Returns the number of columns for the children of the given parent .

In most subclasses, the number of columns is independent of the parent .

例如:

 int DomModel.columnCount(const QModelIndex &/*parent*/) const
 {
     return 3;
 }
			

注意: When implementing a table based model, columnCount() should return 0 when the parent is valid.

另请参阅 rowCount ().

QModelIndex QAbstractItemModel.createIndex ( self , int  row , int  column , object  object  = 0)

Creates a model index for the given row and column with the internal pointer ptr .

当使用 QSortFilterProxyModel , its indexes have their own internal pointer. It is not advisable to access this internal pointer outside of the model. Use the data () function instead.

This function provides a consistent interface that model subclasses must use to create model indexes.

QVariant QAbstractItemModel.data ( self , QModelIndex   index , int  role  = Qt.DisplayRole)

This method is abstract and should be reimplemented in any sub-class.

Returns the data stored under the given role for the item referred to by the index .

注意: If you do not have a value to return, return an invalid QVariant 而不是 returning 0.

另请参阅 Qt.ItemDataRole , setData (),和 headerData ().

bool QAbstractItemModel.decodeData ( self , int  row , int  column , QModelIndex   parent , QDataStream   stream )

bool QAbstractItemModel.dropMimeData ( self , QMimeData   data , Qt.DropAction   action , int  row , int  column , QModelIndex   parent )

处理 data supplied by a drag and drop operation that ended with the given action .

Returns true if the data and action can be handled by the model; otherwise returns false.

指定 row , column and parent indicate the location of an item in the model where the operation ended. It is the responsibility of the model to complete the action at the correct location.

For instance, a drop action on an item in a QTreeView can result in new items either being inserted as children of the item specified by row , column ,和 parent , or as siblings of the item.

When row and column are -1 it means that the dropped data should be considered as dropped directly on parent . Usually this will mean appending the data as child items of parent 。若 row and column are greater than or equal zero, it means that the drop occurred just before the specified row and column 以指定 parent .

另请参阅 supportedDropActions () and 使用 drag and drop with item views .

QAbstractItemModel.encodeData ( self , list-of-QModelIndex  indexes , QDataStream   stream )

QAbstractItemModel.endInsertColumns ( self )

Ends a column insertion operation.

When reimplementing insertColumns () in a subclass, you must call this function after inserting data into the model's underlying data store.

另请参阅 beginInsertColumns ().

QAbstractItemModel.endInsertRows ( self )

Ends a row insertion operation.

When reimplementing insertRows () in a subclass, you must call this function after inserting data into the model's underlying data store.

另请参阅 beginInsertRows ().

QAbstractItemModel.endMoveColumns ( self )

Ends a column move operation.

When implementing a subclass, you must call this function after moving data within the model's underlying data store.

layoutChanged is emitted by this method for compatibility reasons.

该函数在 Qt 4.6 引入。

另请参阅 beginMoveColumns ().

QAbstractItemModel.endMoveRows ( self )

Ends a row move operation.

When implementing a subclass, you must call this function after moving data within the model's underlying data store.

layoutChanged is emitted by this method for compatibility reasons.

该函数在 Qt 4.6 引入。

另请参阅 beginMoveRows ().

QAbstractItemModel.endRemoveColumns ( self )

Ends a column removal operation.

When reimplementing removeColumns () in a subclass, you must call this function after removing data from the model's underlying data store.

另请参阅 beginRemoveColumns ().

QAbstractItemModel.endRemoveRows ( self )

Ends a row removal operation.

When reimplementing removeRows () in a subclass, you must call this function after removing data from the model's underlying data store.

另请参阅 beginRemoveRows ().

QAbstractItemModel.endResetModel ( self )

Completes a model reset operation.

You must call this function after resetting any internal data structure in your model or proxy model.

该函数在 Qt 4.6 引入。

另请参阅 beginResetModel ().

QAbstractItemModel.fetchMore ( self , QModelIndex   parent )

Fetches any available data for the items with the parent specified by the parent index.

Reimplement this if you are populating your model incrementally.

The default implementation does nothing.

另请参阅 canFetchMore ().

Qt.ItemFlags QAbstractItemModel.flags ( self , QModelIndex   index )

Returns the item flags for the given index .

The base class implementation returns a combination of flags that enables the item ( ItemIsEnabled ) and allows it to be selected ( ItemIsSelectable ).

另请参阅 Qt.ItemFlags .

bool QAbstractItemModel.hasChildren ( self , QModelIndex   parent  = QModelIndex())

返回 true 若 parent has any children; otherwise returns false.

使用 rowCount () 在 the parent to find out the number of children.

另请参阅 parent () 和 index ().

bool QAbstractItemModel.hasIndex ( self , int  row , int  column , QModelIndex   parent  = QModelIndex())

Returns true if the model returns a valid QModelIndex for row and column with parent , otherwise returns false.

QVariant QAbstractItemModel.headerData ( self , int  section , Qt.Orientation   orientation , int  role  = Qt.DisplayRole)

返回数据为给定 role and section in the header with the specified orientation .

For horizontal headers, the section number corresponds to the column number. Similarly, for vertical headers, the section number corresponds to the row number.

另请参阅 Qt.ItemDataRole , setHeaderData (),和 QHeaderView .

QModelIndex QAbstractItemModel.index ( self , int  row , int  column , QModelIndex   parent  = QModelIndex())

This method is abstract and should be reimplemented in any sub-class.

Returns the index of the item in the model specified by the given row , column and parent index.

当在子类中重实现此函数时,调用 createIndex () to generate model indexes that other components can use to refer to items in your model.

另请参阅 createIndex ().

bool QAbstractItemModel.insertColumn ( self , int  column , QModelIndex   parent  = QModelIndex())

Inserts a single column before the given column 在 child items of the parent 指定。

Returns true if the column is inserted; otherwise returns false.

另请参阅 insertColumns (), insertRow (),和 removeColumn ().

bool QAbstractItemModel.insertColumns ( self , int  column , int  count , QModelIndex   parent  = QModelIndex())

On models that support this, inserts count new columns into the model before the given column . The items in each new column will be children of the item represented by the parent model index.

column is 0, the columns are prepended to any existing columns.

column is columnCount (), the columns are appended to any existing columns.

parent has no children, a single row with count columns is inserted.

Returns true if the columns were successfully inserted; otherwise returns false.

The base class implementation does nothing and returns false.

If you implement your own model, you can reimplement this function if you want to support insertions. Alternatively, you can provide your own API for altering the data.

另请参阅 insertRows (), removeColumns (), beginInsertColumns (), and endInsertColumns ().

bool QAbstractItemModel.insertRow ( self , int  row , QModelIndex   parent  = QModelIndex())

注意: The base class implementation of this function does nothing and returns false.

Inserts a single row before the given row in the child items of the parent 指定。

Returns true if the row is inserted; otherwise returns false.

另请参阅 insertRows (), insertColumn (),和 removeRow ().

bool QAbstractItemModel.insertRows ( self , int  row , int  count , QModelIndex   parent  = QModelIndex())

注意: The base class implementation of this function does nothing and returns false.

On models that support this, inserts count rows into the model before the given row . Items in the new row will be children of the item represented by the parent model index.

row is 0, the rows are prepended to any existing rows in the parent.

row is rowCount (), the rows are appended to any existing rows in the parent.

parent has no children, a single column with count rows is inserted.

Returns true if the rows were successfully inserted; otherwise returns false.

If you implement your own model, you can reimplement this function if you want to support insertions. Alternatively, you can provide your own API for altering the data. In either case, you will need to call beginInsertRows () 和 endInsertRows () to notify other components that the model has changed.

另请参阅 insertColumns (), removeRows (), beginInsertRows (), and endInsertRows ().

dict-of-int-QVariant QAbstractItemModel.itemData ( self , QModelIndex   index )

Returns a map with values for all predefined roles in the model for the item at the given index .

Reimplement this function if you want to extend the default behavior of this function to include custom roles in the map.

另请参阅 setItemData (), Qt.ItemDataRole ,和 data ().

list-of-QModelIndex QAbstractItemModel.match ( self , QModelIndex   start , int  role , QVariant  value , int  hits  = 1, Qt.MatchFlags   flags  = Qt.MatchStartsWith|Qt.MatchWrap)

Returns a list of indexes for the items in the column of the start index where data stored under the given role matches the specified value . The way the search is performed is defined by the flags given. The list that is returned may be empty.

The search begins from the start index, and continues until the number of matching data items equals hits , search reaches the last row, or the search reaches start again - depending on whether MatchWrap 指定在 flags . If you want to search for all matching items, use hits = -1.

By default, this function will perform a wrapping, string-based comparison on all items, searching for items that begin with the search term specified by value .

注意: The default implementation of this function only searches columns. Reimplement this function to include a different search behavior.

QMimeData QAbstractItemModel.mimeData ( self , list-of-QModelIndex  indexes )

QMimeData result

Returns an object that contains serialized items of data corresponding to the list of indexes specified. The formats used to describe the encoded data is obtained from the mimeTypes () 函数。

If the list of indexes is empty, or there are no supported MIME types, 0 is returned rather than a serialized empty list.

另请参阅 mimeTypes () 和 dropMimeData ().

QStringList QAbstractItemModel.mimeTypes ( self )

Returns a list of MIME types that can be used to describe a list of model indexes.

另请参阅 mimeData ().

QModelIndex QAbstractItemModel.parent ( self , QModelIndex   child )

This method is abstract and should be reimplemented in any sub-class.

Returns the parent of the model item with the given index . If the item has no parent, an invalid QModelIndex 被返回。

A common convention used in models that expose tree data structures is that only items in the first column have children. For that case, when reimplementing this function in a subclass the column of the returned QModelIndex would be 0.

When reimplementing this function in a subclass, be careful to avoid calling QModelIndex member functions, such as QModelIndex.parent (), since indexes belonging to your model will simply call your implementation, leading to infinite recursion.

另请参阅 createIndex ().

QObject QAbstractItemModel.parent ( self )

list-of-QModelIndex QAbstractItemModel.persistentIndexList ( self )

Returns the list of indexes stored as persistent indexes in the model.

该函数在 Qt 4.2 引入。

bool QAbstractItemModel.removeColumn ( self , int  column , QModelIndex   parent  = QModelIndex())

移除给定 column from the child items of the parent 指定。

Returns true if the column is removed; otherwise returns false.

另请参阅 removeColumns (), removeRow (),和 insertColumn ().

bool QAbstractItemModel.removeColumns ( self , int  column , int  count , QModelIndex   parent  = QModelIndex())

On models that support this, removes count columns starting with the given column under parent parent from the model.

Returns true if the columns were successfully removed; otherwise returns false.

The base class implementation does nothing and returns false.

If you implement your own model, you can reimplement this function if you want to support removing. Alternatively, you can provide your own API for altering the data.

另请参阅 removeColumn (), removeRows (), insertColumns (), beginRemoveColumns (), and endRemoveColumns ().

bool QAbstractItemModel.removeRow ( self , int  row , QModelIndex   parent  = QModelIndex())

移除给定 row from the child items of the parent 指定。

Returns true if the row is removed; otherwise returns false.

This is a convenience function that calls removeRows ()。 QAbstractItemModel implementation of removeRows () does nothing.

另请参阅 removeRows (), removeColumn (),和 insertRow ().

bool QAbstractItemModel.removeRows ( self , int  row , int  count , QModelIndex   parent  = QModelIndex())

On models that support this, removes count rows starting with the given row under parent parent 从 model.

Returns true if the rows were successfully removed; otherwise returns false.

The base class implementation does nothing and returns false.

If you implement your own model, you can reimplement this function if you want to support removing. Alternatively, you can provide your own API for altering the data.

另请参阅 removeRow (), removeColumns (), insertColumns (), beginRemoveRows (), and endRemoveRows ().

QAbstractItemModel.reset ( self )

Resets the model to its original state in any attached views.

注意: 使用 beginResetModel () 和 endResetModel () instead whenever possible. Use this method only if there is no way to call beginResetModel () before invalidating the model. Otherwise it could lead to unexpected behaviour, especially when used with proxy models.

QAbstractItemModel.resetInternalData ( self )

This method is also a Qt slot with the C++ signature void resetInternalData() .

This slot is called just after the internal data of a model is cleared while it is being reset.

This slot is provided the convenience of subclasses of concrete proxy models, such as subclasses of QSortFilterProxyModel which maintain extra data.

 class CustomDataProxy : public QSortFilterProxyModel
 {
     Q_OBJECT
 public:
     CustomDataProxy(QObject *parent)
       : QSortFilterProxyModel(parent)
     {
     }
     ...
     QVariant data(const QModelIndex &index, int role)
     {
         if (role != Qt.BackgroundRole)
             return QSortFilterProxyModel.data(index, role);
         if (m_customData.contains(index.row()))
             return m_customData.value(index.row());
         return QSortFilterProxyModel.data(index, role);
     }
 private slots:
     void resetInternalData()
     {
         m_customData.clear();
     }
 private:
   QHash<int, QVariant> m_customData;
 };
			

该函数在 Qt 4.8 引入。

另请参阅 modelAboutToBeReset () and modelReset ().

QAbstractItemModel.revert ( self )

This method is also a Qt slot with the C++ signature void revert() .

Lets the model know that it should discard cached information. This function is typically used for row editing.

另请参阅 submit ().

dict-of-int-QByteArray QAbstractItemModel.roleNames ( self )

Returns the model's role names.

该函数在 Qt 4.6 引入。

另请参阅 setRoleNames ().

int QAbstractItemModel.rowCount ( self , QModelIndex   parent  = QModelIndex())

This method is abstract and should be reimplemented in any sub-class.

Returns the number of rows under the given parent 。当 the parent is valid it means that rowCount is returning the number of children of parent.

注意: When implementing a table based model, rowCount() should return 0 when the parent is valid.

另请参阅 columnCount ().

bool QAbstractItemModel.setData ( self , QModelIndex   index , QVariant  value , int  role  = Qt.EditRole)

设置 role data for the item at index to value .

Returns true if successful; otherwise returns false.

dataChanged () signal should be emitted if the data was successfully set.

The base class implementation returns false. This function and data () must be reimplemented for editable models.

另请参阅 Qt.ItemDataRole , data (),和 itemData ().

bool QAbstractItemModel.setHeaderData ( self , int  section , Qt.Orientation   orientation , QVariant  value , int  role  = Qt.EditRole)

Sets the data for the given role and section in the header with the specified orientation value 供给。

Returns true if the header's data was updated; otherwise returns false.

When reimplementing this function, the headerDataChanged () signal must be emitted explicitly.

另请参阅 Qt.ItemDataRole and headerData ().

bool QAbstractItemModel.setItemData ( self , QModelIndex   index , dict-of-int-QVariant  roles )

Sets the role data for the item at index 到 associated value in roles , for every Qt.ItemDataRole .

Returns true if successful; otherwise returns false.

Roles that are not in roles will not be modified.

另请参阅 setData (), data (),和 itemData ().

QAbstractItemModel.setRoleNames ( self , dict-of-int-QByteArray  roleNames )

Sets the model's role names to roleNames .

This function allows mapping of role identifiers to role property names in Declarative UI. This function must be called before the model is used. Modifying the role names after the model has been set may result in undefined behaviour.

该函数在 Qt 4.6 引入。

另请参阅 roleNames ().

QAbstractItemModel.setSupportedDragActions ( self , Qt.DropActions )

Sets the supported drag actions for the items in the model.

该函数在 Qt 4.2 引入。

另请参阅 supportedDragActions () and 使用 drag and drop with item views .

QModelIndex QAbstractItemModel.sibling ( self , int  row , int  column , QModelIndex   idx )

Returns the sibling at row and column for the item at index , or an invalid QModelIndex if there is no sibling at that location.

sibling() is just a convenience function that finds the item's parent, and uses it to retrieve the index of the child item in the specified row and column .

另请参阅 index (), QModelIndex.row (),和 QModelIndex.column ().

QAbstractItemModel.sort ( self , int  column , Qt.SortOrder   order  = Qt.AscendingOrder)

Sorts the model by column 以给定 order .

基类实现什么都不做。

QSize QAbstractItemModel.span ( self , QModelIndex   index )

Returns the row and column span of the item represented by index .

注意: Currently, span is not used.

bool QAbstractItemModel.submit ( self )

This method is also a Qt slot with the C++ signature bool submit() .

Lets the model know that it should submit cached information to permanent storage. This function is typically used for row editing.

Returns true if there is no error; otherwise returns false.

另请参阅 revert ().

Qt.DropActions QAbstractItemModel.supportedDragActions ( self )

Returns the actions supported by the data in this model.

默认实现返回 supportedDropActions () unless specific values have been set with setSupportedDragActions ().

supportedDragActions() is used by QAbstractItemView.startDrag () as the default values when a drag occurs.

另请参阅 setSupportedDragActions (), Qt.DropActions ,和 使用 drag and drop with item views .

Qt.DropActions QAbstractItemModel.supportedDropActions ( self )

Returns the drop actions supported by this model.

默认实现返回 Qt.CopyAction . Reimplement this function if you wish to support additional actions. You must also reimplement the dropMimeData () function to handle the additional operations.

该函数在 Qt 4.2 引入。

另请参阅 dropMimeData (), Qt.DropActions ,和 使用 drag and drop with item views .


Qt Signal Documentation

void columnsAboutToBeInserted (const QModelIndex&,int,int)

This is the default overload of this signal.

This signal is emitted just before columns are inserted into the model. The new items will be positioned between start and end inclusive, under the given parent 项。

注意: Components connected to this signal use it to adapt to changes in the model's dimensions. It can only be emitted by the QAbstractItemModel implementation, and cannot be explicitly emitted in subclass 代码。

另请参阅 insertColumns () 和 beginInsertColumns ().

void columnsAboutToBeMoved (const QModelIndex&,int,int,const QModelIndex&,int)

This is the default overload of this signal.

This signal is emitted just before columns are moved within the model. The items that will be moved are those between sourceStart and sourceEnd inclusive, under the given sourceParent item. They will be moved to destinationParent starting at the column destinationColumn .

注意: Components connected to this signal use it to adapt to changes in the model's dimensions. It can only be emitted by the QAbstractItemModel implementation, and cannot be explicitly emitted in subclass 代码。

该函数在 Qt 4.6 引入。

另请参阅 beginMoveRows ().

void columnsAboutToBeRemoved (const QModelIndex&,int,int)

This is the default overload of this signal.

This signal is emitted just before columns are removed from the model. The items to be removed are those between start and end inclusive, under the given parent 项。

注意: Components connected to this signal use it to adapt to changes in the model's dimensions. It can only be emitted by the QAbstractItemModel implementation, and cannot be explicitly emitted in subclass 代码。

另请参阅 removeColumns () 和 beginRemoveColumns ().

void columnsInserted (const QModelIndex&,int,int)

This is the default overload of this signal.

This signal is emitted after columns have been inserted into the model. The new items are those between start and end inclusive, under the given parent 项。

注意: Components connected to this signal use it to adapt to changes in the model's dimensions. It can only be emitted by the QAbstractItemModel implementation, and cannot be explicitly emitted in subclass 代码。

另请参阅 insertColumns () 和 beginInsertColumns ().

void columnsMoved (const QModelIndex&,int,int,const QModelIndex&,int)

This is the default overload of this signal.

This signal is emitted after columns have been moved within the model. The items between sourceStart and sourceEnd inclusive, under the given sourceParent item have been moved to destinationParent starting at the column destinationColumn .

注意: Components connected to this signal use it to adapt to changes in the model's dimensions. It can only be emitted by the QAbstractItemModel implementation, and cannot be explicitly emitted in subclass 代码。

该函数在 Qt 4.6 引入。

另请参阅 beginMoveRows ().

void columnsRemoved (const QModelIndex&,int,int)

This is the default overload of this signal.

This signal is emitted after columns have been removed from the model. The removed items are those between start and end inclusive, under the given parent 项。

注意: Components connected to this signal use it to adapt to changes in the model's dimensions. It can only be emitted by the QAbstractItemModel implementation, and cannot be explicitly emitted in subclass 代码。

另请参阅 removeColumns () 和 beginRemoveColumns ().

void dataChanged (const QModelIndex&,const QModelIndex&)

This is the default overload of this signal.

This signal is emitted whenever the data in an existing item 改变。

If the items are of the same parent, the affected ones are those between topLeft and bottomRight inclusive. If the items do not have the same parent, the behavior is undefined.

When reimplementing the setData () function, this signal must be emitted explicitly.

另请参阅 headerDataChanged (), setData (),和 layoutChanged ().

void headerDataChanged (Qt::Orientation,int,int)

This is the default overload of this signal.

This signal is emitted whenever a header is changed. The orientation indicates whether the horizontal or vertical header has changed. The sections in the header from the first last need to be updated.

When reimplementing the setHeaderData () function, this signal must be emitted explicitly.

If you are changing the number of columns or rows you do not need to emit this signal, but use the begin/end functions (refer to the section on subclassing in the QAbstractItemModel class description 了解细节)。

另请参阅 headerData (), setHeaderData (),和 dataChanged ().

void layoutAboutToBeChanged ()

This is the default overload of this signal.

This signal is emitted just before the layout of a model is changed. Components connected to this signal use it to adapt to changes in the model's layout.

Subclasses should update any persistent model indexes after emitting layoutAboutToBeChanged().

该函数在 Qt 4.2 引入。

另请参阅 layoutChanged () 和 changePersistentIndex ().

void layoutChanged ()

This is the default overload of this signal.

This signal is emitted whenever the layout of items exposed by the model has changed; for example, when the model has been sorted. When this signal is received by a view, it should update the layout of items to reflect this change.

When subclassing QAbstractItemModel or QAbstractProxyModel , ensure that you emit layoutAboutToBeChanged () before changing the order of items or altering the structure of the data you expose to views, and emit layoutChanged() after changing the layout.

Subclasses should update any persistent model indexes before emitting layoutChanged(). In other words, when the structure changes:

另请参阅 layoutAboutToBeChanged (), dataChanged (), headerDataChanged (), modelReset (),和 changePersistentIndex ().

void modelAboutToBeReset ()

This is the default overload of this signal.

此信号被发射当 reset () is called, before the model's internal state (e.g. persistent model indexes) has been invalidated.

该函数在 Qt 4.2 引入。

另请参阅 beginResetModel () 和 modelReset ().

void modelReset ()

This is the default overload of this signal.

此信号被发射当 reset () is called, after the model's internal state (e.g. persistent model indexes) has been invalidated.

该函数在 Qt 4.1 引入。

另请参阅 endResetModel () 和 modelAboutToBeReset ().

void rowsAboutToBeInserted (const QModelIndex&,int,int)

This is the default overload of this signal.

This signal is emitted just before rows are inserted into the model. The new items will be positioned between start and end inclusive, under the given parent 项。

注意: Components connected to this signal use it to adapt to changes in the model's dimensions. It can only be emitted by the QAbstractItemModel implementation, and cannot be explicitly emitted in subclass 代码。

另请参阅 insertRows () 和 beginInsertRows ().

void rowsAboutToBeMoved (const QModelIndex&,int,int,const QModelIndex&,int)

This is the default overload of this signal.

This signal is emitted just before rows are moved within the model. The items that will be moved are those between sourceStart and sourceEnd inclusive, under the given sourceParent item. They will be moved to destinationParent starting at the row destinationRow .

注意: Components connected to this signal use it to adapt to changes in the model's dimensions. It can only be emitted by the QAbstractItemModel implementation, and cannot be explicitly emitted in subclass 代码。

该函数在 Qt 4.6 引入。

另请参阅 beginMoveRows ().

void rowsAboutToBeRemoved (const QModelIndex&,int,int)

This is the default overload of this signal.

This signal is emitted just before rows are removed from the model. The items that will be removed are those between start and end inclusive, under the given parent 项。

注意: Components connected to this signal use it to adapt to changes in the model's dimensions. It can only be emitted by the QAbstractItemModel implementation, and cannot be explicitly emitted in subclass 代码。

另请参阅 removeRows () 和 beginRemoveRows ().

void rowsInserted (const QModelIndex&,int,int)

This is the default overload of this signal.

This signal is emitted after rows have been inserted into the model. The new items are those between start and end inclusive, under the given parent 项。

注意: Components connected to this signal use it to adapt to changes in the model's dimensions. It can only be emitted by the QAbstractItemModel implementation, and cannot be explicitly emitted in subclass 代码。

另请参阅 insertRows () 和 beginInsertRows ().

void rowsMoved (const QModelIndex&,int,int,const QModelIndex&,int)

This is the default overload of this signal.

This signal is emitted after rows have been moved within the model. The items between sourceStart and sourceEnd inclusive, under the given sourceParent item have been moved to destinationParent starting at the row destinationRow .

注意: Components connected to this signal use it to adapt to changes in the model's dimensions. It can only be emitted by the QAbstractItemModel implementation, and cannot be explicitly emitted in subclass 代码。

该函数在 Qt 4.6 引入。

另请参阅 beginMoveRows ().

void rowsRemoved (const QModelIndex&,int,int)

This is the default overload of this signal.

This signal is emitted after rows have been removed from the model. The removed items are those between start and end inclusive, under the given parent 项。

注意: Components connected to this signal use it to adapt to changes in the model's dimensions. It can only be emitted by the QAbstractItemModel implementation, and cannot be explicitly emitted in subclass 代码。

另请参阅 removeRows () 和 beginRemoveRows ().